Contacts / Organigramme

Informations générales
+41 58 462 21 29
Lundi - jeudi: 8:00 à 12:00, 13:00 à 17:00
Vendredi: 8:00 à 12:00, 13:00 à 16:30
info@sbfi.admin.ch
Reconnaissance des qualifications professionnelles étrangères
Des informations détaillées sur la reconnaissance des qualifications professionnelles étrangères sont disponibles sous www.reconnaissance.swiss.
Vous avez des questions spécifiques sur la reconnaissance des qualifications professionnelles étrangères pour lesquelles vous n'avez pas trouvé d'informations sur notre site web ? Dans ce cas, remplissez le formulaire de contact.
Demandes des médias
Martin Fischer, Responsable de communication +41 58 462 96 90
Veuillez adresser vos demandes de medias à : medien@sbfi.admin.ch
Principe de la transparence
Accès à des documents officiels
Direction
Martina Hirayama, Secrétaire d'État
Frances Höhne, Assistante de la Secrétaire d’État +41 58 462 68 99
Karin Flückiger, Assistante de la Secrétaire d’État +41 58 460 29 21
Rémy Hübschi,Directeur suppléant +41 58 462 21 27
Sandra Ebid, Assistante +41 58 462 96 57
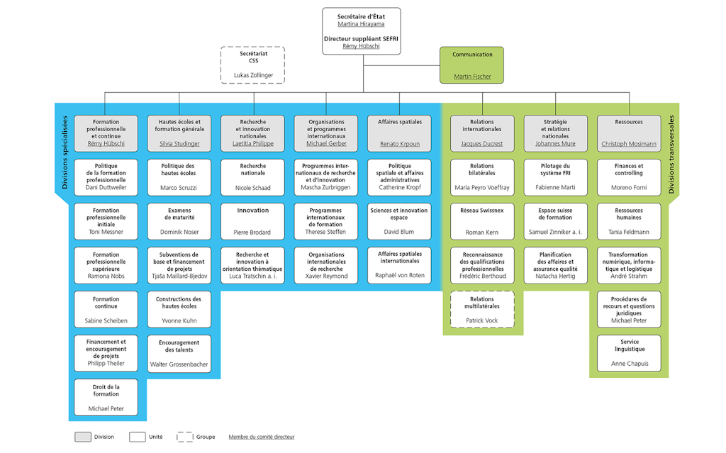
Divisions spécialisées et unités
Divisions transversales et unités
Table des matières
Secrétariat d’État à la formation, à la rechercheet à l’innovation SEFRI
Suisse - 3003 Berne