Contatto / Organigramma

Informazioni generali
+41 58 462 21 29
Lunedì al giovedì: 8:00 alle 12:00, 13:00 alle 17:00
Venerdì: 8:00 alle 12:00, 13:00 alle 16:30
info@sbfi.admin.ch
Riconoscimento delle qualifiche professionali estere
Per informazioni in merito al riconoscimento delle qualifiche professionali estere: www.riconoscimento.swiss.
Per domande specifiche sul riconoscimento delle qualifiche professionali estere riguardo alle quali non trova informazioni sul sito web, vi preghiamo di contattarci tramite il modulo di contatto.
Pubbliche relazioni
Martin Fischer, Capounità Comunicazione +41 58 462 96 90
Domande dei media: inviare un’e-mail a: medien@sbfi.admin.ch
Principio della trasparenza
Direzione
Martina Hirayama, Segretaria di Stato
Frances Höhne, Assistente della Segretaria di Stato +41 58 462 68 99
Karin Flückiger, Assistente della Segretaria di Stato +41 58 460 29 21
Rémy Hübschi, Direttore supplente +41 58 462 21 27
Sandra Ebid, Assistente +41 58 462 96 57
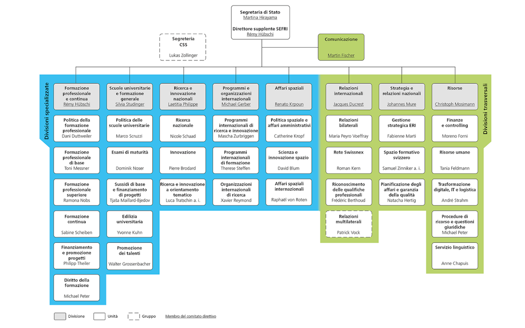
Divisioni specializzate e unità
Divisioni trasversali e unità
Indice
Segreteria di Stato per la formazione, la ricerca e l’innovazione SEFRI
3003 Bern