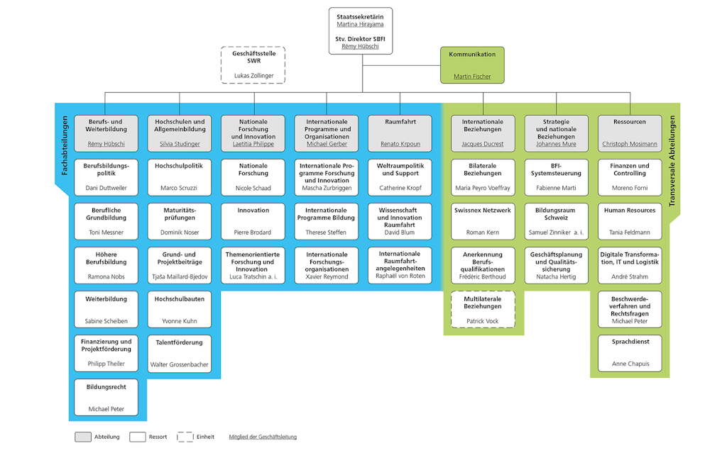
Kontakte / Organigramm

Amtsauskunft
+41 58 462 21 29
Montag bis Donnerstag: 8:00 - 12:00 Uhr, 13:00 - 17:00 Uhr
Freitag: 8:00 - 12:00 Uhr, 13:00 - 16:30 Uhr
info@sbfi.admin.ch
Anerkennung ausländischer Berufsqualifikationen
Informationen über die Anerkennung ausländischer Berufsqualifikationen finden Sie unter www.anerkennung.swiss.
Für spezifische Fragen, zu denen Sie keine Informationen auf der Webseite gefunden haben, wenden Sie sich über das Kontaktformular an uns.
Medienauskünfte
Martin Fischer, Leiter Ressort Kommunikation +41 58 462 96 90
Bitte schicken Sie Ihre Medienanfragen an: medien@sbfi.admin.ch
Öffentlichkeitsprinzip
Zugang zu amtlichen Dokumenten
Direktion
Martina Hirayama, Staatssekretärin
Frances Höhne, Assistentin der Staatssekretärin +41 58 462 68 99
Karin Flückiger, Assistentin der Staatssekretärin +41 58 460 29 21
Rémy Hübschi, stv. Direktor +41 58 462 21 27
Sandra Ebid, Assistentin +41 58 462 96 57
Fachabteilungen
Transversale Abteilungen
Inhaltsverzeichnis
Staatssekretariat für Bildung, Forschung und Innovation SBFI
3003 Bern